Distribution Automation

Location
Pennsylvania
Scope

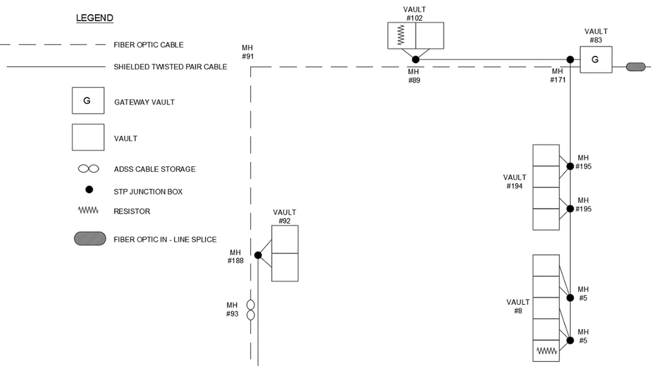
Identified underground fiber cables, relay, and monitoring equipment for reliability assurance. Confirmed proper clearances, monitoring locations, and compatible equipment for upgrades.

Roles
  • Engineering Design
  • Project Coordination
  • Equipment Replacement
  • Customer Service
  • Construction Work Notes
  • Construction Drawings
  • New Equipment Installation
  • Cost Estimates
Join our talented team.
Partner with us on your next project.
Westwood Footer Image Westwood Footer Image